全球变暖、干旱加剧、土壤盐渍化和极端天气对植物生长、繁殖和产量等方面的不利影响是不可避免的,并对粮食安全构成重大挑战。如何提高作物产量和抗非生物胁迫能力,对缓解全球粮食安全具有重要意义。作为地球生态系统的重要组成部分,草类植物在应对全球气候挑战方面具有重要价值,是作物改良的最佳遗传基础,也是应对粮食安全的重要贡献者。
鸭茅是世界四大知名的多年生冷季型牧草之一,也是我国长江上游主栽的冷季型牧草,具有产量高、适口性好、碳水化合物含量丰富,抗逆性优于其他冷季型牧草等特点。鸭茅主要与紫花苜蓿、三叶草等豆科牧草混播,在缺水、富含盐碱的边际土地建植高质量的人工草地为牲畜提供饲料和生态治理。然而,对鸭茅的抗逆基因研究有限,尚不清楚其抗逆强的遗传基础。
近日,91论坛
张新全教授团队在中科院1区TOP期刊International Journal of Biological Macromolecules(IF2021=8.025)在线发表了题为“Genome-wide identification ofMADS-boxgene family in orchardgrass and the positive role ofDgMADS114andDgMADS115under different abiotic stress”的研究论文,该论文通过对鸭茅的MADS-box转录因子家族进行全基因组鉴定、表达模式分析和功能鉴定,解析了鸭茅抗逆性强的遗传基础。

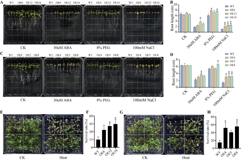
该研究在鸭茅中鉴定到123个MADS-box基因。进化树分析表明,DgMADS基因家族分为两类,M型和MIKC型;共线性分析表明,DgMADS基因家族主要通过串联重复进行扩张。通过对DgMADS基因在逆境胁迫下的表达模式分析,发现DgMADS114和DgMADS115能够显著被PEG、盐胁迫、ABA和热胁迫诱导表达。在拟南芥中异源过表达,发现DgMADS114和DgMADS115能够增强拟南芥在PEG、盐胁迫、ABA和热胁迫下的抗性。对MADS-box家族的全面研究为鸭茅的分子改良提供了91论坛
依据和丰富的基因资源。

张新全教授和黄琳凯教授为该论文的共同通讯作者,博士生杨忠富为该论文的第一作者,聂刚副教授为共同第一作者。该研究得到了国家现代牧草产业技术体系(CARS-34)、国家自然91论坛
基金(31872997)、四川省杰出青年91论坛
基金(2021JDJQ0001)和四川省十四五育种攻关(2021YFYZ0013)的资助。