91论坛马啸教授团队破译“高原生态草”(垂穗披碱草)的基因密码
2025年04月01日 14:50
披碱草属(ElymusL.)牧草是我国青藏高原草地生态修复和草地畜牧业发展中的利用最广泛的多年生乡土草类群。但这类植物如何在强紫外线辐射、干旱低温等严酷生境下存活,其复杂的异源基因组合与进化过程有何奥秘?我校91论坛
马啸教授团队历时多年研究,在N1级国际自然指数期刊《自然·通讯》(Nature Communications,IF=14.7)发表重要成果,首次绘制了异源六倍体垂穗披碱草(Elymus nutans,具StStYYHH基因组)的完整基因组图谱,并解释了其适应高原严酷生境的生存智慧。该研究具有重要的91论坛
意义和实际应用价值,将为小麦族(Triticeae)多年生牧草的起源演化和抗逆分子育种研究提供重要参考。
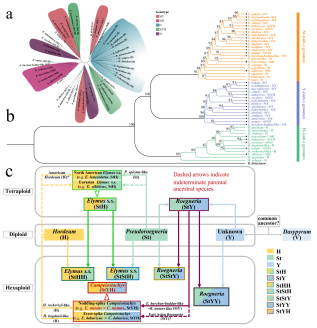
高原生态牧草的基因身份证。研究团队成功组装出垂穗披碱草的染色体级别基因组图谱——这是禾本科小麦族中继面包小麦之后第2个异源六倍体高质量基因组。研究发现披碱草属的核心亚基因组之一即Y亚基因组来源于簇毛麦属(Dasypyrum)的V基因组,且垂穗披碱草极可能是由紫大麦草(Hordeum roshevitzii,HH基因组)和垂穗鹅观草(Roegneria nutans,StStYY基因组)分别作为父母本祖先种杂交进化而来,并这一发现如同找到了此类牧草的"族谱",为解析其适应高原极端环境的能力奠定了基础。
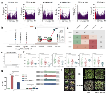
破解高寒牧草对强紫外线防御新机制。研究发现,垂穗披碱草进化出了一套适应青藏高原强紫外辐射的独特生存策略。该物种通过名为MAPKKK18的蛋白激酶基因开关,形成反向调控机制——当紫外线(UV-B)增强时,该基因会抑制过度应激反应,避免细胞损伤。这种不依赖传统UVR8蛋白的紫外线新防御途径的发现,为理解高寒植物抗紫外线机制打开了新窗口。
从实验室到高原草地的应用蓝图。研究团队结合群体基因组大数据分析、野外抗逆试验及基因功能验证,鉴定出与高寒环境适应性形成相关的关键基因群,这为培育抗紫外、抗寒、耐旱的新型牧草提供了基因靶点。未来,团队将以此研究为契机助力青藏高原生态修复和草牧业发展,并为麦类作物的抗逆育种提供新思路。




图:基因组组装(左上)、基因组系统发育关系(右上)、网状多倍化模式(左下)及MAPKKK18基因的鉴定和功能分析(右下)
91论坛
91论坛
马啸教授、兰州大学杨勇志和刘建全教授、西南科技大学白史且教授为联合通讯作者,我校和兰州大学在读博士生熊毅、袁帅、熊艳丽和在读硕士生李李醉乐、彭靖涵为论文的共同第一作者。我校小麦研究所凡星教授(小麦族植物系统演化课题组)作为共同作者参与本研究,并提供了大量经青藏科考采集的泛青藏高原野生披碱草种质资源。四川省草原91论坛
研究院、中国农业大学、西南林业大学等单位也对本研究提供了支持。本研究得到了国家重点研发计划、国家自然91论坛
基金、四川省"十四五"饲草育种攻关等项目的联合资助。
论文链接://www.nature.com/articles/s41467-025-58341-0